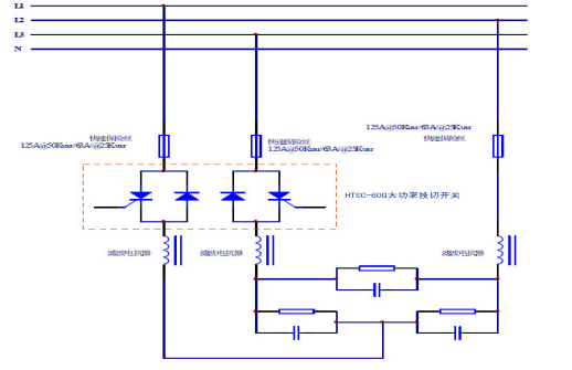
一、產品概述:
晶閘管開關是一種能頻繁投切、可靠性高的快速投切開關,特別適用于電壓等級高(660V、800V),負荷變化快、波動頻繁要求比較高的場合。
廣泛應用于石油化工、金屬冶金、汽車制造、港口配電等領域。
二、產品特點及功能
環境條件
① 海拔高度:不超過2500米。
② 空氣溫度:空氣溫度不高于+65℃,不低于-25℃。
③ 大氣條件:空氣濕度在20℃時不超過90%,在溫度較低時,允許有較高的相對濕度。
④ 環境條件:周圍介質無燃爆危險,無腐蝕性氣體,無導電塵埃及雨雪侵蝕。
性能特點
① 電壓過零投入、無涌流、無電弧重燃現象;
② 三相響應速度小于20mS;
③ 具有過壓,過流,超溫閉鎖等保護功能及報警指示;
④ 允許快速、頻繁投切,維護簡單方便。
三、技術參數和特點
技術參數:
系統電壓:適用于AC380V、 AC660V、AC800V;
控制電壓;DC12V。
四、接線說明


